Turalibegova bb, Tuzla
kontakt@muptk.ba
Tel:
035 365 365
Fax:
035 365 388 | 035 255 538
BOSNA I HERCEGOVINA
FEDERACIJA BOSNE I HERCEGOVINE
TUZLANSKI KANTON
MINISTARSTVO UNUTRAŠNJIH POSLOVA
UPRAVA POLICIJE
POČETNA
MINISTARSTVO
Nadležnosti
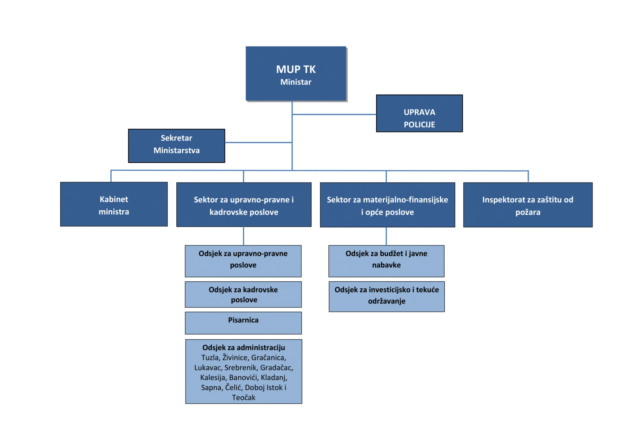
Organizaciona struktura (šema)
UPRAVA POLICIJE
Nadležnosti
Organizaciona struktura (šema)
VIJESTI
Novosti iz Ministarstva
Novosti iz Uprave policije
KONKURSI
Javni konkursi i pozivi
Obavještenja i rezultati
MULTIMEDIJA
Foto
Video
KONTAKTI
Copyright © 2026 Ministarstvo unutrašnjih poslova Tuzlanskog kantona | Web development by
Leftor